设为首页 加入收藏

当前位置: 网站首页 集团动态 正文

“电气自动化虚拟仿真实训基地”被评为甘肃省职业教育示范性实训基地培育项目

作者:时间:2022-11-15点击数:

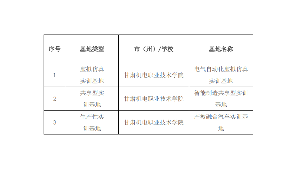
近日,甘肃省教育厅发布了《关于公布职业教育示范性虚拟仿真实训基地培育项目名单的通知》(甘教职成函〔202252 号),电气工程学院牵头申报的“电气自动化虚拟仿真实训基地”成功入选甘肃省职业教育示范性实训基地培育项目。此外,学校申报的智能制造共享型实训基地、产教融合汽车实训基地分别获批共享型实训基地和生产性实训基地。

职业教育虚拟仿真实训基地旨在利用信息技术改革传统教学育人手段,推进人才培养模式创新,有效弥补职业教育实训中看不到、进不去、成本高、危险性大等特殊困难的重要措施。评选培育职业教育示范性虚拟仿真实训基地既是《职业教育提质培优行动计划(20202023)》要求,也是我校“双高计划”建设的重要任务之一。

电气工程学院将依托学校国家级“智能制造虚拟仿真实训基地”和电气自动化技术省级高水平专业群建设,制定有力措施,精心部署工作。一是抽调骨干人员,成立工作组,明确分工,拟定虚拟仿真实训基地建设目标;二是明确建设方案,逐条分解,逐项研究,仔细梳理和挖掘虚拟仿真资源,依托优势专业,选择典型案例,深入研究基于虚拟仿真实训基地的教育教学新模式;三是积极与国内虚拟仿真实训基地建设专家面对面交流,走进企业参观学习,提升虚拟仿真实训基地建设水平。

以此为契机,电气工程学院将继续坚持以“立德树人”为根本任务,以促进学生全面发展为宗旨,以虚拟仿真、人工智能等新一代信息技术为支撑,整体设计“虚实结合”的实训场景和实践教学体系,不断积累经验开发项目,优化师资队伍的知识与能力结构,提升教师的实际应用能力,助推信息技术与实训教学深度融合,持续提升专业群人才培养质量。




编辑:崔晓

初审:高强

终审:闫坤伦

 

电话:0938-8361621传真 :0938-8362055 邮编:741001招生热线:0938-8361482

版权所有 ©甘肃工业职业技术大学  地址:甘肃省天水市赤峪路107号  甘公网62050202000260 陇ICP备11000498号

站点建设维护:信息中心